DIAPASON 04.16
Breadcrumbs

INIT-CTX

BUT

Permet d’initialiser une liste standard présentant l’ensemble des contextes composant la description d’un élément d’une entité (article standard, ligne de commande commerciale).

Cette fonction est disponible dans les requêtes de type GCQ et REB.

 

TYPE

CARACTERE

SYNTAXE

Variable = INIT-CTX ( TYPE=Type_Entité, CLE1 ENTITE = Clé1_Entité , CLE2 ENTITE = Clé2_Entité, CLE3 ENTITE = Clé1_Entité, S :LST.CONTEXTES= Liste_Ctx, S :LST.NIVEAUX= Liste_Niv)

PARAMETRES

Paramètre

E/S

O

Type

Description

Type_Entité

E

Oui

Caractère

Type entité de recherche. Cette référence peut être donnée par une variable locale, une constante globale, une constante locale ou bien par la sélection d’une entité pré-définie, article standard ou ligne de commande commerciale.

Clé 1 Entité

E

Oui

Caractère

Référence clé 1 de l’entité. Cette référence peut être donnée par une variable locale, une constante globale ou une constante locale ; dans le cas d’un article standard, il s’agit du type article (= R) ; dans le cas d’une ligne de commande commerciale, il s’agit du numéro de commande.

Clé 2 Entité

E

Oui

Caractère

Référence clé 2 de l’entité. Cette référence peut être donnée par une variable locale, une constante globale ou une constante locale ; dans le cas d’un article standard, il s’agit de la référence article standard ; dans le cas d’une ligne de commande commerciale, il s’agit du numéro de ligne de commande.

Clé 3 Entité

E

Oui

Caractère

Référence clé 3 de l’entité. Cette référence peut être donnée par une variable locale, une constante globale ou une constante locale ; dans le cas d’un article standard ou d’une ligne de commande commerciale, cette clé n’est pas utilisée.

Liste_Ctx

S

Oui

Caractère

Liste chainée des références contextes composant la description de l’entité avec le séparateur ,. Cette liste est fournie sous la forme d’une description récursive de l’arborescence des contextes. Voir Notes ci-dessous pour un exemple.

Liste_Niv

S

Oui

Caractère

Liste chainée des niveaux des contextes composant la description de l’entité avec le séparateur ,. Il s’agit du niveau dans l’arborescence des contextes. Voir Notes ci-dessous pour un exemple.

Cette fonction retourne deux listes standards :

  • La liste WfCfgRecCtx : un élément de cette liste correspond à un contexte ; cette liste est ordonnée dans l’ordre récursif des contextes et dispose de toutes les informations rattachées au contexte : désignation, modèles, ….

  • La liste WfCfgRecVal : un élément de cette liste correspond à une valeur d’une variable contextuelle VBA pour chaque contexte.

 

EXEMPLE

VLO.VarResultat = INIT-CTX ( TYPE=ART.STD, CLE1 ENTITE = VLO.Reference, CLE2 ENTITE = CLO.’’ , CLE3 ENTITE = CLO.’’, S :LST.CONTEXTES=VLO.LstContextes, S :LST.NIVEAUX=VLO.LstNiveaux ).

Cette instruction renvoie dans les listes WfCfgRecCtx et WfCfgRecVal la définition des différents contextes composant la description des variables de bases de l’article standard dont la référence est mémorisée dans la variable locale Reference.

NOTES

La variable retour est vide si l’exécution de la fonction s’est correctement déroulée ; sinon, elle contient le code erreur DIAPASON et le libellé associé à l’erreur.

Le principe de fonctionnement des listes contextes et niveaux est le suivant :

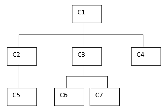
Soit l’arborescence de contextes suivants :

image-20230228-083159.png

Les variables auront les valeurs suivante :

  • Lst.Contextes = C1,C2,C5,C3,C6,C7,C4

  • Lst.niveaux = 0,1,2,1,2,2,1

La liste standard « WfCfgRecCtx » est constituée des champs ci-dessous :

Référence

Désignation

Type

CfgModCtxMDi

Mot Directeur Contexte

Caractère

CtxCleTri1

Clé de Tri 1 Contexte

Caractère

CtxCleTri2

Clé de Tri 2 Contexte

Caractère

CtxCleTri3

Clé de Tri 3 Contexte

Caractère

CtxCleTri4

Clé de Tri 4 Contexte

Caractère

CtxCleTri5

Clé de Tri 5 Contexte

Caractère

CtxDes

Désignation Contexte

Caractère

CtxMod

Référence Modèle Contexte

Caractère

CtxNiv

Niveau Contexte

Entier

CtxOrd

Numéro d'Ordre Contexte

Entier

CtxPere

Référence Contexte Père

Caractère

CtxQue

Questionnaire à dérouler sur Contexte

Caractère

CtxRef

Référence Contexte

Caractère

EntCl1

Clé 1 Entité

Caractère

EntCl2

Clé 2 Entité

Caractère

EntCl3

Clé 3 Entité

Caractère

EntTEn

Type Entité (ART,CDC,CDC-LIG, ...)

Caractère

NomLieGenRef

Reference Generique Lien

Caractère

La liste standard « WfCfgRecVal » est constituée des champs ci-dessous :

Référence

Désignation

Type

CtxRef

Référence Contexte

Caractère

EntCl1

Clé 1 Entité

Caractère

EntCl2

Clé 2 Entité

Caractère

EntCl3

Clé 3 Entité

Caractère

EntTEn

Type Entité (ART,CDC,CDC-LIG,...)

Caractère

ListeNomDiapContexte

Liste des Variables

Caractère

ListeValDiapContexte

Liste des Valeurs

Caractère