BUT
Permet d’initialiser une liste standard présentant l’ensemble des contextes composant la description d’un élément d’une entité (article standard, ligne de commande commerciale).
Cette fonction est disponible dans les requêtes de type GCQ et REB.
TYPE
CARACTERE
SYNTAXE
Variable = INIT-CTX ( TYPE=Type_Entité, CLE1 ENTITE = Clé1_Entité , CLE2 ENTITE = Clé2_Entité, CLE3 ENTITE = Clé1_Entité, S :LST.CONTEXTES= Liste_Ctx, S :LST.NIVEAUX= Liste_Niv)
PARAMETRES
|
Paramètre |
E/S |
O |
Type |
Description |
|
Type_Entité |
E |
Oui |
Caractère |
Type entité de recherche. Cette référence peut être donnée par une variable locale, une constante globale, une constante locale ou bien par la sélection d’une entité pré-définie, article standard ou ligne de commande commerciale. |
|
Clé 1 Entité |
E |
Oui |
Caractère |
Référence clé 1 de l’entité. Cette référence peut être donnée par une variable locale, une constante globale ou une constante locale ; dans le cas d’un article standard, il s’agit du type article (= R) ; dans le cas d’une ligne de commande commerciale, il s’agit du numéro de commande. |
|
Clé 2 Entité |
E |
Oui |
Caractère |
Référence clé 2 de l’entité. Cette référence peut être donnée par une variable locale, une constante globale ou une constante locale ; dans le cas d’un article standard, il s’agit de la référence article standard ; dans le cas d’une ligne de commande commerciale, il s’agit du numéro de ligne de commande. |
|
Clé 3 Entité |
E |
Oui |
Caractère |
Référence clé 3 de l’entité. Cette référence peut être donnée par une variable locale, une constante globale ou une constante locale ; dans le cas d’un article standard ou d’une ligne de commande commerciale, cette clé n’est pas utilisée. |
|
Liste_Ctx |
S |
Oui |
Caractère |
Liste chainée des références contextes composant la description de l’entité avec le séparateur ,. Cette liste est fournie sous la forme d’une description récursive de l’arborescence des contextes. Voir Notes ci-dessous pour un exemple. |
|
Liste_Niv |
S |
Oui |
Caractère |
Liste chainée des niveaux des contextes composant la description de l’entité avec le séparateur ,. Il s’agit du niveau dans l’arborescence des contextes. Voir Notes ci-dessous pour un exemple. |
Cette fonction retourne deux listes standards :
-
La liste WfCfgRecCtx : un élément de cette liste correspond à un contexte ; cette liste est ordonnée dans l’ordre récursif des contextes et dispose de toutes les informations rattachées au contexte : désignation, modèles, ….
-
La liste WfCfgRecVal : un élément de cette liste correspond à une valeur d’une variable contextuelle VBA pour chaque contexte.
EXEMPLE
VLO.VarResultat = INIT-CTX ( TYPE=ART.STD, CLE1 ENTITE = VLO.Reference, CLE2 ENTITE = CLO.’’ , CLE3 ENTITE = CLO.’’, S :LST.CONTEXTES=VLO.LstContextes, S :LST.NIVEAUX=VLO.LstNiveaux ).
Cette instruction renvoie dans les listes WfCfgRecCtx et WfCfgRecVal la définition des différents contextes composant la description des variables de bases de l’article standard dont la référence est mémorisée dans la variable locale Reference.
NOTES
La variable retour est vide si l’exécution de la fonction s’est correctement déroulée ; sinon, elle contient le code erreur DIAPASON et le libellé associé à l’erreur.
Le principe de fonctionnement des listes contextes et niveaux est le suivant :
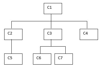
Soit l’arborescence de contextes suivants :
Les variables auront les valeurs suivante :
-
Lst.Contextes = C1,C2,C5,C3,C6,C7,C4
-
Lst.niveaux = 0,1,2,1,2,2,1
La liste standard « WfCfgRecCtx » est constituée des champs ci-dessous :
|
Référence |
Désignation |
Type |
|
CfgModCtxMDi |
Mot Directeur Contexte |
Caractère |
|
CtxCleTri1 |
Clé de Tri 1 Contexte |
Caractère |
|
CtxCleTri2 |
Clé de Tri 2 Contexte |
Caractère |
|
CtxCleTri3 |
Clé de Tri 3 Contexte |
Caractère |
|
CtxCleTri4 |
Clé de Tri 4 Contexte |
Caractère |
|
CtxCleTri5 |
Clé de Tri 5 Contexte |
Caractère |
|
CtxDes |
Désignation Contexte |
Caractère |
|
CtxMod |
Référence Modèle Contexte |
Caractère |
|
CtxNiv |
Niveau Contexte |
Entier |
|
CtxOrd |
Numéro d'Ordre Contexte |
Entier |
|
CtxPere |
Référence Contexte Père |
Caractère |
|
CtxQue |
Questionnaire à dérouler sur Contexte |
Caractère |
|
CtxRef |
Référence Contexte |
Caractère |
|
EntCl1 |
Clé 1 Entité |
Caractère |
|
EntCl2 |
Clé 2 Entité |
Caractère |
|
EntCl3 |
Clé 3 Entité |
Caractère |
|
EntTEn |
Type Entité (ART,CDC,CDC-LIG, ...) |
Caractère |
|
NomLieGenRef |
Reference Generique Lien |
Caractère |
La liste standard « WfCfgRecVal » est constituée des champs ci-dessous :
|
Référence |
Désignation |
Type |
|
CtxRef |
Référence Contexte |
Caractère |
|
EntCl1 |
Clé 1 Entité |
Caractère |
|
EntCl2 |
Clé 2 Entité |
Caractère |
|
EntCl3 |
Clé 3 Entité |
Caractère |
|
EntTEn |
Type Entité (ART,CDC,CDC-LIG,...) |
Caractère |
|
ListeNomDiapContexte |
Liste des Variables |
Caractère |
|
ListeValDiapContexte |
Liste des Valeurs |
Caractère |