DIAPASON 05
Breadcrumbs

Découvrir la Facturation Fournisseur



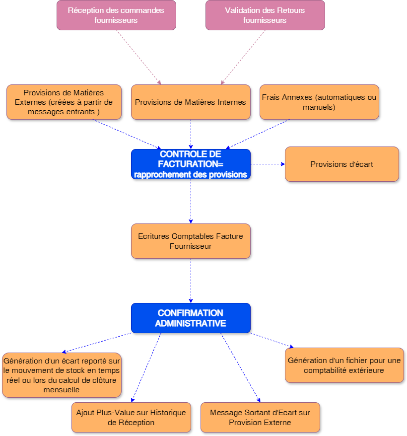
        Le flux de traitement des factures fournisseur se décompose en plusieurs phases :

        • Génération des provisions issues des réceptions fournisseurs et des retours fournisseurs

        • Contrôle de facturation

        • Confirmation des écritures comptables pour transfert ou non vers une comptabilité externe à DIAPASON avec gestion des écarts à reporter sur les mouvements de stock.

        Diagramme sans nom-1721377682639.drawio.png