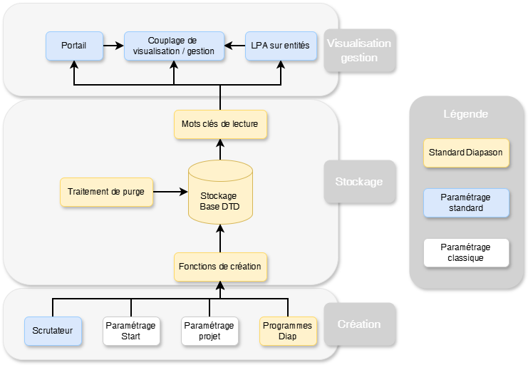
Le schéma ci-dessous récapitule l’origine des différents composants du gestionnaire d’erreur et comment ils s’articulent entre eux.
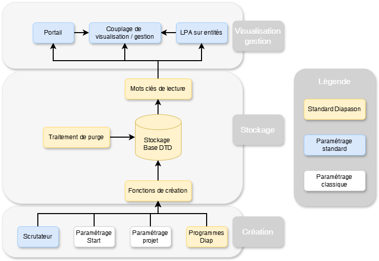
Le schéma ci-dessous récapitule l’origine des différents composants du gestionnaire d’erreur et comment ils s’articulent entre eux.